نظرة عامة على التوظيف في الدراسة
تم اختيار المشاركين في هذه الدراسة من قاعدة عملاء 23andMe. قدم المشاركون موافقة مستنيرة وتطوعوا للمشاركة في البحث عبر الإنترنت، بموجب بروتوكول معتمد من قبل الجمعية الخارجية لاعتماد برامج حماية البحوث البشرية – مجلس المراجعة المؤسسية Salus المعتمد (https://www.versiticlinicaltrials.org/salusirb). تم تضمين المشاركين في التحليل على أساس حالة الموافقة التي تم التحقق منها في وقت بدء تحليل البيانات.
تم إطلاق استطلاع 23andMe GLP1 للمشاركين في البحث في أغسطس 2024. ويهدف الاستطلاع إلى التقاط تجارب المشاركين مع الأدوية الناهضة لمستقبلات GLP1، واستهدف المشاركين في 23andMe الذين أجابوا سابقًا بالإيجاب على السؤال، “هل سبق لك تناول أدوية موصوفة طبيًا لمساعدتك على إنقاص الوزن؟”. تضمن الاستطلاع أسئلة تتعلق بالعلامة التجارية للدواء، ونظام الجرعات، والوقت المستغرق في العلاج، والفعالية (بما في ذلك الوزن قبل العلاج والوزن عند العلاج)، والآثار الجانبية، بالإضافة إلى أسباب متابعة علاج GLP1 أو إيقافه. ركزنا المسح والتحليل اللاحق على ستة أنواع من الأدوية في المقام الأول؛ Ozempic وWegovy وsemaglutide المركب وMounjaro وZepbound وtirzepatide المركب، تمثل الثلاثة الأولى منها اختلافات في semaglutide، وتمثل الثلاثة الأخيرة اختلافات في tirzepatide. يمكن العثور على قائمة كاملة بأسئلة الاستطلاع في الجدول التكميلي 24.
تعريفات النمط الظاهري
باستخدام المعلومات المستمدة من الدراسات الاستقصائية، قمنا بتعريف الأنماط الظاهرية التي تهدف إلى التقاط جوانب فعالية الدواء والآثار الجانبية. لقد حددنا النمط الظاهري للفعالية لدينا على أنه التباين بين مؤشر كتلة الجسم قبل العلاج ومؤشر كتلة الجسم بعد العلاج (أو مؤشر كتلة الجسم الحالي، إذا كان العلاج مستمرًا). بشكل عام، بالنسبة للمشاركين في الدراسة الذين أبلغوا عن تناول أكثر من دواء GLP1، قمنا باختيار دواء GLP1 الذي أبلغوا عن تناوله لفترة أطول من الوقت. على وجه التحديد، حددنا النسبة المئوية لتغير النمط الظاهري لمؤشر كتلة الجسم على النحو التالي:
حيث مؤشر كتلة الجسم1 ومؤشر كتلة الجسم2 تمثل مؤشر كتلة الجسم قبل العلاج وبعد العلاج، على التوالي، ويقاس بالوزن بالكيلوجرام لكل ارتفاع بالمتر المربع. قمنا بتطبيق مرشحات مراقبة الجودة على الأشخاص الذين يقل وزنهم عن 36 كجم أو أكبر من 181 كجم، وطولهم أقل من 1.39 م أو أكبر من 2.06 م، ومؤشر كتلة الجسم أقل من 14 كجم م-2 أو أكبر من 70 كجم م-2، أو العمر أقل من 18 سنة. في المجمل، أزالت هذه المرشحات الأولية 80 شخصًا (0.29%). فحص ΔBMI% كشف النمط الظاهري عن توزيع ثقيل الذيل، لذلك قمنا بالتحكم في الجودة بشكل أكبر في ΔBMI% النمط الظاهري لإزالة المشاركين الخارجيين مع تغيرات مؤشر كتلة الجسم أعلى من 20٪ أو أقل من −45٪ (البيانات الموسعة الشكل 1). 10). ΔBMI% تم تعيين التقديرات على أنها مفقودة بالنسبة للمشاركين الذين لم يجتازوا مراقبة الجودة.
لتمكين تفسير الارتباطات الجينية بوحدات الوزن بدلاً من مؤشر كتلة الجسم (ΔBMI).%، قمنا أيضًا بتعريف النمط الظاهري للوزن المقابل، والذي تم تعريفه على أنه التغير في الوزن من خط الأساس بالكيلوجرام. نلاحظ أنه نظرًا لأنه يتم التعامل مع طول البالغين على أنه ثابت خلال فترة العلاج، فإن النسبة المئوية للتغير في مؤشر كتلة الجسم (ΔBMI%) مطابق رياضيا لنسبة التغير في الوزن (Δweight%).
بالنسبة للأنماط الظاهرية للتأثيرات الجانبية، قمنا بتعريف أنماط ظاهرية منفصلة للحالات والشواهد لكل تأثير جانبي مسجل في المسح، على النقيض من أولئك الذين صنفوا آثارهم الجانبية على أنها معتدلة أو شديدة (الحالات) وأولئك الذين صنفوا آثارهم الجانبية على أنها خفيفة أو غير موجودة (الضوابط). كما كان من قبل، بالنسبة للمشاركين في الدراسة الذين أبلغوا عن تناول أكثر من دواء GLP1، قمنا باختيار دواء GLP1 الذي أبلغوا عن تناوله لفترة أطول من الوقت.
قمنا أيضًا بتعريف الأنماط الظاهرية لتمثيل المتغيرات المشتركة، وتحديدًا لنوع الدواء (semaglutide = 1 مقابل tirzepatide = 0)، والجرعة وأيام العلاج. بالنسبة للنمط الظاهري للجرعة، استخدمنا الجرعة الأسبوعية الأحدث المبلغ عنها بالملليجرام؛ وكانت هذه إما الجرعة النهائية أو الجرعة الحالية للأشخاص الذين ما زالوا يتناولون الدواء.
مقارنة التقرير الذاتي وبيانات السجل الصحي الإلكتروني
كجزء من تجربة 23andMe، يُتاح للمشاركين في البحث فرصة مشاركة معلومات السجل الصحي الإلكتروني التي تم جمعها على أجهزة Apple iPhone الخاصة بهم. على وجه التحديد، يتيح تطبيق Apple Health الاتصال بمقدمي الرعاية الصحية لأغراض مشاركة معلومات السجل الصحي الإلكتروني مع أطراف ثالثة من خلال Apple HealthKit (https://developer.apple.com/documentation/healthkit). يمكن للمشاركين في أبحاث 23andMe اختيار مشاركة معلومات السجلات الصحية الإلكترونية الخاصة بهم لأغراض البحث. استخدمنا هذه البيانات لإجراء مقارنات مع بيانات مسح التقرير الذاتي. يتم توفير التفاصيل الكاملة لتحليلات المقارنة في معلومات تكميلية.
تنبؤات غير وراثية لفقدان مؤشر كتلة الجسم
لتحليل اعتماد فقدان مؤشر كتلة الجسم على عوامل غير وراثية مثل نوع الدواء والجرعة ووقت العلاج، قمنا بتطبيق النموذج التالي:
$$\begin{array}{c}{{\rm{\Delta BMI}}}_{ \% }\sim \mathrm{age}+\mathrm{sex}+{\mathrm{BMI}}_{1}+\mathrm{drugType}+\mathrm{dose}+{\mathrm{days}}_ {\mathrm{علاج}}\\ \,+\,\mathrm{drugType}:\mathrm{الجرعة}+{\mathrm{علاج}}\\ $$
(1)
حيث أن “نوع الدواء” هو متغير مؤشر يساوي 1 للأفراد الذين يستخدمون سيماجلوتيد و0 لتيرزيباتيد، وتمثل “الجرعة” الجرعة بالملليجرام والأياميعامل يمثل إجمالي الأيام على الدواء ذي الصلة ويمثل ‘:’ مصطلح التفاعل بين متغيرين أو أكثر. لاحظ أن سيماجلوتايد وتيرزيباتيد عادةً ما يكون لهما مستويات جرعات قياسية مختلفة، والتي يتم التعامل معها في نموذج الانحدار من خلال مصطلح التفاعل “نوع الدواء: الجرعة”.
التنميط الجيني واحتساب SNP
تم إجراء استخراج الحمض النووي والتنميط الجيني على عينات اللعاب من خلال تعديلات تحسين المختبرات السريرية المعتمدة والمختبرات السريرية المعتمدة من كلية علماء الأمراض الأمريكية التابعة لشركة المختبرات الأمريكية. تم التنميط الجيني للعينات على واحدة من خمس منصات التنميط الجيني. كانت منصات V1 وV2 عبارة عن إصدارات مختلفة من Illumina HumanHap550 BeadChip وتحتوي على إجمالي حوالي 560,000 SNPs، بما في ذلك حوالي 25,000 SNPs مخصصة تم تحديدها بواسطة 23andMe. تعتمد منصة V3 على Illumina OmniExpress BeadChip وتحتوي على إجمالي حوالي 950,000 SNPs ومحتوى مخصص لتحسين التداخل مع مصفوفة V2 الخاصة بنا. كانت منصة V4 عبارة عن مجموعة مخصصة بالكامل من حوالي 950.000 SNP وتضمنت مجموعة فرعية أقل تكرارًا من V2 وV3 SNPs مع تغطية إضافية لتنوع الترميز منخفض التردد. اعتمدت منصة V5 على مصفوفة Illumina Global Screening Array، التي تتألف من حوالي 654000 SNPs محددة مسبقًا وحوالي 50000 متغير محتوى مخصص. تم احتساب بيانات النمط الوراثي للمشاركين مقابل لوحة مرجعية مكونة من بيانات من الاتحاد المرجعي للنمط الفرداني34 وزيادتها بتسلسلات إضافية لتعزيز أداء التضمين (معلومات تكميلية).
اختبار الرابطة
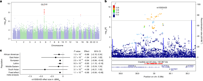
أجرينا GWAS لـ ΔBMI% في الأشخاص من أصل أوروبي باستخدام الأساليب التي تم وصفها سابقًا35. باختصار، تم تضمين المشاركين غير المرتبطين في تحليلات GWAS على أساس النسب الأوروبي على النحو الذي تحدده خوارزمية تصنيف النسب الجيني36. تم إجراء GWAS بما في ذلك المتغيرات المشتركة كما هو موضح في المعادلة 1 أعلاه، مع إضافة خمسة مكونات وراثية رئيسية لحساب السلالة الجينية الدقيقة، ومتغيرات المؤشر لحساب الاختلاف في منصة التنميط الجيني. من بين 21822 شخصًا من أصل أوروبي، طلبنا من المشاركين الحصول على البيانات الكاملة اللازمة لبناء النمط الظاهري المستهدف ومتغيرات GWAS (أي البيانات المتاحة للوزن قبل العلاج، والوزن بعد العلاج، ونوع الدواء، والجرعة، ووقت العلاج وعوامل مثل العمر والجنس والطول)، مما أدى إلى 18488 مشاركًا. أخيرًا، تم تصفية المشاركين على أساس الارتباط بحيث لا يتشارك أي شخصين أكثر من 700 سم من الهوية حسب النسب37، وهو ما يتوافق تقريبًا مع الحد الأدنى المتوقع من المشاركة بين أبناء العمومة من الدرجة الأولى في مجموعة سكانية غير متجانسة، مما يؤدي إلى حجم عينة GWAS نهائي يبلغ 15,237. تم استخدام إجراء مكافئ لـ GWAS للأنماط الظاهرية للتأثيرات الجانبية. لأغراض اختبار الارتباطات الخاصة بالمخدرات، كررنا إجراء GWAS للمجموعات السكانية المعالجة بماغلوتيد وتيرزيباتيد بشكل منفصل، مع إزالة شروط التفاعل والمتغير من نوع الدواء حسب الاقتضاء. تم تعديل جميع أنظمة GWAS للتضخم باستخدام التحكم الجينومي، مع ألا يزيد عامل التضخم عن 1.035 في جميع الأنماط الظاهرية.
نظرًا لأحجام العينات الأصغر المتاحة في المجموعات السكانية غير الأوروبية، لم نقم بإجراء اختبار الارتباط على مستوى الجينوم في هذه المجموعات السكانية، وبدلاً من ذلك ركزنا التحليلات على المتغيرات المكتشفة على أنها مرتبطة بـ GWAS الأوروبية. بالنسبة لهذه المتغيرات، قمنا باختبار الارتباط بين السكان غير الأوروبيين باتباع نهج مماثل لذلك الموصوف أعلاه.
النسخ المتماثل
أجرينا تكرارًا لارتباط الفعالية المحدد في مجموعة All of Us38باستخدام مجموعة بيانات الطبقة الخاضعة للتحكم v.8. استخرجنا البيانات الجينومية وبيانات السجل الصحي الإلكتروني ورمز الدواء الذي يشير إما إلى سيماجلوتيد أو تيرزباتيد من 9579 مشاركًا. بعد التصفية للاحتفاظ بالمشاركين بالمعلومات المتعلقة بمؤشر كتلة الجسم قبل وبعد العلاج وبيانات النمط الجيني التي تمر بمراقبة الجودة، حصلنا على 4889 مشاركًا، منهم 3948 لديهم بيانات كاملة عند دمج المتغيرات المشتركة المشابهة لتلك المستخدمة في GWAS. لتحليل النسخ المتماثل، قمنا باختبار الارتباط بين ΔBMI المشتق من السجل الصحي الإلكتروني% والنمط الجيني، بما في ذلك المتغيرات المشتركة. لقد كررنا تحليل النسخ المتماثل بعد إجراء حساب متوسط لبيانات جرعة الدواء المفقودة، مما يسمح بتحليل حجم عينة أكبر يبلغ 4855.
لقد حاولنا أيضًا تحليل النسخ المتماثل في مجموعة البنك الحيوي في المملكة المتحدة، على الرغم من أن البيانات المتاحة تسبق توفر سيماجلوتيد أو تيرزباتيد، وبالتالي اعتمدنا على المتغيرات السابقة لمنبهات مستقبلات GLP1. يتم توفير التفاصيل الكاملة لمنهجية تحليل النسخ المتماثل في معلومات تكميلية.
نمذجة المخاطر الجينية وغير الجينية
لبناء نماذج وراثية وغير وراثية مشتركة لـ ΔBMI% وخطر الآثار الجانبية المرتبطة بالعلاج، اخترنا العلاج والتشخيص السريري والديموغرافي للأمراض والمتغيرات الوراثية كمتنبئين. بالإضافة إلى المتغيرات المشاركة المدرجة في GWAS، قمنا أيضًا بتضمين سنوات من التعليم كبديل للحالة الاجتماعية والاقتصادية، والمؤشرات الثنائية لتشخيص المرض السابق لـ T2D وارتفاع ضغط الدم ومرض الكبد الدهني غير الكحولي. تم توحيد جميع متغيرات التوقع المستمر قبل النمذجة للسماح بمقارنة أحجام التأثير.
استخدمنا نموذجًا خطيًا متعدد المتغيرات ليناسب ΔBMI%. نظرًا للطبيعة الثنائية لتعريفات النمط الظاهري للتأثيرات الجانبية، قمنا بتركيب نماذج الانحدار اللوجستي متعددة المتغيرات (أي ما يعادل نموذجًا خطيًا معممًا مع عائلة ذات الحدين ووظيفة الارتباط اللوغاريتمي). تم تقسيم مجموعة البيانات بشكل عشوائي إلى تدريب (70% من العينة) وإجراء مجموعات اختبار (30%)، مع استخدام مجموعة الاختبار لتقييم أداء النموذج. مزيد من التفاصيل موضحة في معلومات تكميلية.
تم تقييم أداء النموذج للفعالية بشكل أكبر من خلال تطبيق النموذج المشتق من بيانات التقرير الذاتي لدينا في عينة مكونة من 642 شخصًا قدموا بيانات HealthKit EHR ولكنهم لم يكملوا مسح GLP1، وبالتالي لم يتم استخدامهم في بناء النموذج. لتكرار الحالة التي يتم فيها إجراء تنبؤات الفعالية قبل العلاج، افترضنا أن الجرعة ومدة العلاج ومتغيرات نوع الدواء غير معروفة، وقمنا باحتساب هذه القيم في النموذج إلى قيمة ثابتة اعتباطية لجميع المشاركين.
ملخص التقارير
مزيد من المعلومات حول تصميم البحوث متاحة في ملخص تقارير محفظة الطبيعة مرتبطة بهذه المقالة.
نشر لأول مرة على: www.nature.com
تاريخ النشر: 2026-04-08 03:00:00
الكاتب: Qiaojuan Jane Su
تنويه من موقع “beiruttime-lb.com”:
تم جلب هذا المحتوى بشكل آلي من المصدر:
www.nature.com
بتاريخ: 2026-04-08 03:00:00.
الآراء والمعلومات الواردة في هذا المقال لا تعبر بالضرورة عن رأي موقع “beiruttime-lb.com”، والمسؤولية الكاملة تقع على عاتق المصدر الأصلي.
ملاحظة: قد يتم استخدام الترجمة الآلية في بعض الأحيان لتوفير هذا المحتوى.
